支持房地产行业金融需求进行时 8家银行已召开房企座谈会
扫描到手机,新闻随时看
扫一扫,用手机看文章
更加方便分享给朋友
来源:新京报
12月6日,中国银行和中国建设银行负责人在接受新华社专访时均明确表态,防范化解房地产行业风险,进一步支持行业金融需求。
短短两天,中国银行、中国建设银行、中国工商银行、中国农业银行均对外发声持续强化重点领域风险防范化解。在房地产领域,持续做好保交楼信贷工作,推动行业风险市场化出清;主动优化房地产信贷结构,做好住房租赁、城中村改造、保障性住房建设等金融支持。
四大行发声:防范化解房地产行业风险
12月6日,在防范化解房地产行业风险方面,中国银行党委书记、董事长葛海蛟接受新华社记者专访时表示:“严格执行各项房地产政策,坚持市场化、法治化原则,在风险可控、依法合规的前提下,保持房地产企业融资平稳有序,一视同仁支持不同所有制房地产企业合理融资需求;持续做好保交楼信贷工作,推动行业风险市场化出清;主动优化房地产信贷结构,做好住房租赁、城中村改造、保障性住房建设等金融支持。”
同日,中国建设银行党委书记、董事长田国立接受新华社记者专访时表示,建设银行扎实做好保交楼金融配套服务,召开支持房地产企业合理融资需求银企座谈会,发挥房地产领域优势推动房地产业向新发展模式平稳过渡。启动住房租赁战略以来,建行逐步建成“投融管退”住房金融服务闭环,有效增加了住房租赁供给。目前,住房租赁贷款余额超3000亿元,支持筹集租赁房源超100万间,住房租赁基金投资项目资产规模近100亿元。下一步,建设银行还将加大对保障性住房建设等“三大工程”支持力度,为老百姓提供有温度的住房租赁服务,助力纾解房地产“灰犀牛”风险。
前一天(12月5日),中国工商银行党委书记、董事长陈四清,中国农业银行党委书记、董事长谷澍也接受了新华社记者专访。其中,陈四清在提及房地产行业风险时表示:“对房地产风险,从供需两端同时发力,既一视同仁满足不同所有制房地产企业合理融资需求,又大力支持居民刚性和改善性住房需求,加大对保障性住房等‘三大工程’建设的支持力度,助推房地产向新模式转型。”
从四大银行负责人接受新华社的表态可以看出,对于房地产行业有两方面的动作,一方面是防范化解房地产行业风险,包括保交楼、优化信贷结构,支持房企融资等;另一方面是支持和推动房地产行业转型,包括支持“三大工程”,加大保障性住房的支持力度等,这也是房地产行业在新旧转换的关键时期需要作出的金融支持。
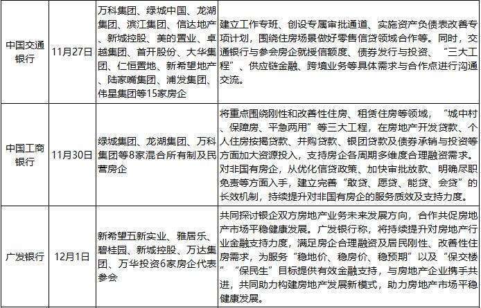
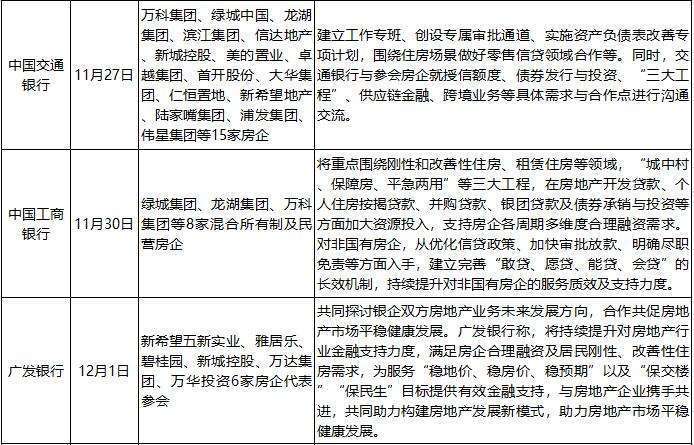
8家银行已召开房企座谈会,支持房企金融需求
据新京报记者梳理,截至目前,国有六大行已经先后召开了房企座谈会,另外有2家股份制银行也先后召集房企召开座谈会。
综合座谈会内容来看,主要包括支持房企合理融资需求、不惜贷、不抽贷、不断贷,稳定金融支持,做好“保交楼、保民生、保稳定”,支持“三大工程”建设等。
同时,邮储银行还第一时间下发非国有房企重点支持名单,明确业务策略,确保精准滴灌。重点支持房企公开市场债券融资、优质楼盘项目建设和经营性物业抵押贷款。
此外,六大行的房企参会名单包括国有企业、混合所有制企业、民营房企,重点参会房企包括万科、龙湖、新城、滨江、美的置业等。
值得关注的是,在股份制银行中,广发银行的银企座谈会上,邀请了新希望五新实业、雅居乐、碧桂园、新城控股、万达集团、万华投资6家房企代表参会,其中包括出险房企碧桂园。
在银企“互诉衷肠”后,业内也期待新一轮银企合作的落地。银企座谈会后,能实际落地多少贷款?
广东省住房政策研究中心首席研究员李宇嘉指出:“当下已进入下半场的风险暴露期,对于深知房企扩展旧模式(高负债、高周转、高成本)不靠谱的银行来说,自然就选择‘惜贷’自保。”
所以,要达成银企深度合作,李宇嘉建议:“当下,最迫切、最应该解决的是,先建立基础性制度和信用制度,修复信用、信任和信心的问题。比如,规范房地产企业财务行为和信息披露,让金融机构搞清楚其实际债务情况,杜绝项目之间资金流入流出的交叉,要确保项目之间、项目和集团之间债务和债权独立性。项目的销售资金要完全用于该项目交付和债务偿还,实现资金闭环运行,杜绝出现因其他项目债务、纠纷,导致本项目资产或资金被冻结、被划扣,如果出现类似问题,该企业永久不得进入信用融资市场,由此倒逼企业规范信息披露、树立有债必偿的规则。”
声明:本文由入驻焦点开放平台的作者撰写,除焦点官方账号外,观点仅代表作者本人,不代表焦点立场。


