2月中国长租公寓TOP20报告
扫描到手机,新闻随时看
扫一扫,用手机看文章
更加方便分享给朋友

新年伊始,万象更新。在“利好+监管”政策推动下,国内租赁市场逐步从乱序中走出,迈向新的开始。
同时,亦有公寓企业转型焕新,如旭辉领寓透露将于3月1日起正式更名为“旭辉瓴寓”。
对于此次更名理由,旭辉瓴寓则表示是基于对公司的业务发展模式有了更清晰的认知,未来旭辉瓴寓将重点发展综合型租赁社区业务,而不是做单独一栋楼的租赁模式,聚焦于一线和核心二线城市。
近年来,“租赁社区“越来越被长租公寓企业看好,比如此前专注于分散式公寓的自如,与国资合作转型开展大型租赁社区项目,此等转型动作,亦可以看作是国内长租公寓市场的一个趋势。
从供给端来看,集体建设用地入市和国有租赁型用地开发建设增多,社会力量亦热衷于对新赛道进行探索,未来租赁式社区数量或将成倍增多。
自如再度折桂,青客发展仍旧承压
去年长租行业经历了较大冲击,疫情影响下出租率下降,价格走弱,甚至导致部分机构爆雷。2020年已成为过往,随着国内经济回暖,在经过数月休养生息后,存留下来的长租公寓企业亦逐步走出了阴霾。
据观点指数发布的“2021年2月中国长租公寓发展指数TOP20”榜单显示,自如再夺单月榜首,相寓和龙湖冠寓则分居二三名。
市场消息显示,自如于月内推出了业主资产委托的新模式“增益租“,该新模式前期已在京沪等地试点,并将于3月份在自如布局的其他城市落地。

“增益租”模式,即为自如与业主共同确定房屋出租价格,实现“收出无差价”,也就是说,自如给业主的月租金=租客给自如的月租金。同时,向业主公开实际出租收益,与业主分享品质升级和未来市场向好的增益价值。如果遭遇市场下行、出租情况不理想,自如也会向业主支付目标收益八成左右的保底收益。
表面来看,这对公寓企业来说并不是一盘好的生意。一直以来,长租公寓行业大都是以低收高租的模式来实现盈利,此次自如主动压缩其盈利空间,同时还给业主承诺保底收益,加上运营成本,这明显是一项亏本生意。
自如并未主动公开其收入情况,另据自如官微披露, 2020年自如增值服务订单数量上有较大的突破。

从中可以推测,除房租以外的增值服务收入有着明显地增长趋势,这些也渐渐构成了自如除租金以外的另一笔重要收入。
有了一定增值服务作为基底,自如通过加大对装修的投入,提升产品力,为业主提供服务及保障,同时,也会吸引更多的业主将其房源托管予自如,进一步扩大其业务布局,从而形成规模效应。而实际情况是否如此,一切言之尚早。
而来到发展第六个年头的旭辉瓴寓,也迎来了新的转变。2月22日,旭辉领寓透露将于3月1日起正式更名为“旭辉瓴寓”。
得益于早期行业大环境的利好,旭辉瓴寓在创立初期便取得了颇为可观的规模发展速度。截至2020年12月31日,旭辉瓴寓已布局18座城市,已拓房源超74400间,开业房源28730间。
而此次更名,亦预示着旭辉瓴寓会将重点放在发展综合型租赁社区业务上,而不是做单独一栋楼的租赁模式。
上海浦江华侨城柚米社区是旭辉瓴寓转型后排名前列成功落地的综合型租赁社区,据市场资料显示,瓴寓和张江集团合作打造的张江纳仕国际社区将于2021年6月入市。同时,项目也是上海的首块R4(租赁型)地块,项目总建筑面积逾6.5万平方米,共有17栋住宅楼,约993套房源。
此外,在行业选手纷纷开拓新边疆的时候,青客仍在负重前行。2月,青客发布了2020财年财务数据。截至2020年9月30日,青客营业收入入12.08亿元,同比下降2.1%。

数据显示,2017-2020年9月30日,青客公寓净亏损分别为2.45亿元、4.99亿元、4.98亿元、15.34亿元;资产负债率分别为137.17%、143.82%、145.02%、。截至2020年9月30日,青客净利润亏损进一步扩大,金额达到15.3亿元。
截至2020年9月30日,青客总资产为8.51亿元,同比减少52.73%,而总负债升至28.45亿元,同比增加9%。
与业内其他处于亏损中的公寓企业相似,对于亏损原因,青客在财报中指出,主要是新冠疫情对经营业绩造成不利影响。尤其是在一季度,导致租户大量流失,出租率下降以及房源的平均租金下降,进而导致了收入减少。
有趣的是,受疫情等因素影响,青客在2019至2020年9月30日期间,其已签约租赁单位数量减少了17.5%,而在2020年7月,青客又以1.3亿美元(约8.4亿元)收购国内另一长租公寓企业美丽屋,新增房源7.22万间。
业绩连年承压,导致其股价在二级市场亦不尽人意。截至2月26日美股收盘,青客公寓股价2.59美元,市值仅约1.239亿美元。在2019年11月上市之初,股价较高达20.43美元,上市当日市值为8.37亿美元。一年股价下跌超80%,市值也缩水约82%。
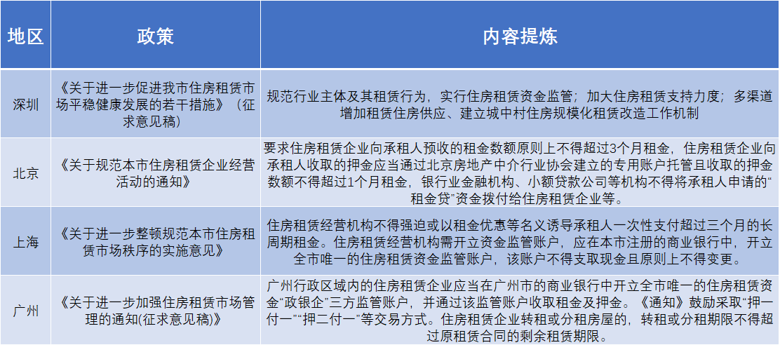
资金监管再升级,一线城市整顿租赁市场乱象
截至2020年9月,在青客租赁房源中,有11.9%的租金由租金贷提供,而在2019年同期,使用租金贷支付比例为65.4%。
个中缘由可以追溯至2019年,2019年12月由住房和城乡建设部等6部门印发的《关于整顿规范房屋租赁市场秩序的意见》要求,住房租赁企业租金收入中,住房租金贷款金额占比不得超过30%,超过比例的应当于2022年底前调整到位。这也是诸如青客等公寓不得不清理租金贷业务的原因。
进入2021年2月,对租赁行业的资金监管再度升级,北上广深四个一线城市密集出台文件,整顿租赁市场乱象,推进长租公寓市场稳健发展。

在行业发展初期,长租公寓企业利用“租金贷”等融资方式,与金融机构合作,利用期限错配套取租户房租。而受疫情等因素影响时,企业资金链会愈加紧张,导致资金回流不及时而断裂。另一方面,在各地更严厉的监管下,既有的问题会集中暴露,并形成连锁反应。
自2020年下半年以来,各地政府纷纷对“租金贷”等金融产品经行政策性规范,对于依赖租金贷做“、“长收短租”而形成资金池发展的租赁企业是毁灭性的打击。同时,随着监管政策的不断明晰,不仅有利于引导行业长期稳定发展,保障业主与租客的正当利益,也能促使企业更注重自身的稳健运营,而不是盲目扩张。
来源:观点地产网
声明:本文由入驻焦点开放平台的作者撰写,除焦点官方账号外,观点仅代表作者本人,不代表焦点立场。


