机构:房地产风险加速出清,20家出险房企化债破1.2万亿
扫描到手机,新闻随时看
扫一扫,用手机看文章
更加方便分享给朋友
来源:新京报
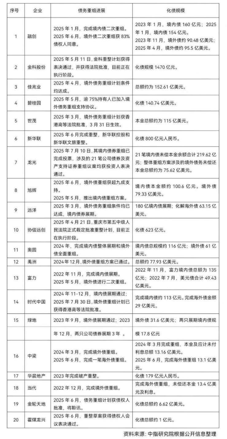
8月21日,中指研究院发布房企化债规模专题报告显示,截至2025年8月,共有20家出险房企债务重组或重整计划获批准,化债总规模突破1.2万亿元。
报告显示,自2020年起,房企出现债务违约,2021年违约企业数量增至16家,2022年迎来爆发期,达到44家。截至2025年8月,全国共有77家房企发生债务违约。
目前,融创、富力、奥园、远洋、时代中国、龙光等企业已完成境内及境外债务重组;中梁、当代等企业完成境外债重组。旭辉、佳兆业、金轮天地、禹洲、世茂、绿地等企业的境外债务重组方案也已获批。
此外,2025年6月,新华联完成重整,霍煤龙兴房地产公司重整计划获批准。金科股份与协信远创的重整方案经法院批准后已进入执行阶段。
报告披露,截至8月20日,沪深两市共有71家上市房企发布2025年半年度业绩预告,其中45家预计亏损,占比63.4%,较去年同期微增1.1个百分点。亏损原因包括项目结算规模下降、毛利率处于低位、计提资产减值以及资产处置价格低于账面值等。
值得注意的是,受房地产市场深度调整等多重因素影响,2022年至今已有27家上市房企被动退市,其中A股14家,主因包括股价低于面值、连续多年亏损;H股13家,多因财报未能按时披露或未能达成复牌要求,连续停牌超过18个月。
此外,还有个别上市房企选择私有化退市。比如2024年9月,华发物业申请撤销股份于联交所的上市地位。还有多家房企出于主动转型与被动“保壳”的需要,陆续剥离房地产开发业务,实现转型或轻资产化运营。

声明:本文由入驻焦点开放平台的作者撰写,除焦点官方账号外,观点仅代表作者本人,不代表焦点立场。


