购房补贴、定向礼包,多地“金九银十”楼市优惠加码
扫描到手机,新闻随时看
扫一扫,用手机看文章
更加方便分享给朋友
来源:新京报
恰逢“金九银十”,多地政府推出购房优惠政策,拿出“真金白银”补贴购房者。
据中指研究院不完全统计,自9月份以来,重庆、吉林长春、四川广元等约20市、区发放购房补贴,其中广元针对多孩家庭补贴800元/平方米单套最高可补贴12万元,补贴力度较大,有助于带动符合条件的家庭住房需求释放。
中原地产首席分析师张大伟预计:“四季度将有更多城市跟进,限购松绑,公积金政策、税费减免等支持力度可能进一步加大。”
三四线城市补贴力度大,四川广元单套最高补贴12万
从各地的购房“大礼包”来看,以现金补贴最为普遍,多数城市的补贴金额在1万元到5万元之间,补贴普遍是按套发放,有的则按面积或购房总价比例计算。
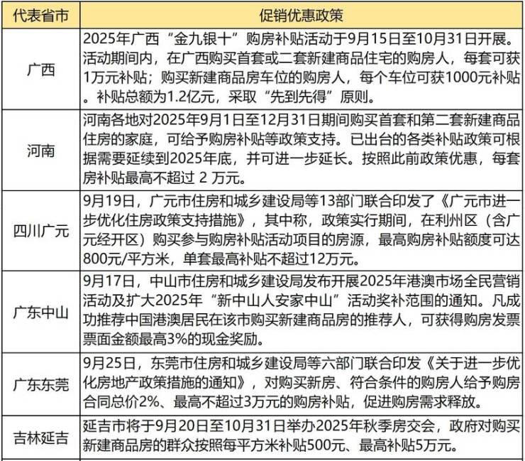
以广西为例,2025年广西“金九银十”购房补贴活动于9月15日至10月31日开展。活动期间内,在广西购买首套或二套新建商品住宅的购房人,每套可获1万元补贴;购买新建商品房车位的购房人,每个车位可获1000元补贴。补贴总额为1.2亿元,采取“先到先得”原则。截至9月18日,已有超400万元补贴额度完成发放。
河南同样通过多重方式叠加来降低购房成本。河南近期发布的相关公告提出,各地对2025年9月1日至12月31日期间购买首套和第二套新建商品住房的家庭,可给予购房补贴等政策支持。已出台的各类补贴政策可根据需要延续到2025年底,并可进一步延长。按照此前政策优惠,每套房补贴最高不超过2万元。
除了部分省市发布“普惠”的措施外,在“因城施策”政策指引下,三、四线城市的购房补贴力度更大。
据记者不完全统计,截至目前,补贴额度最高的为四川广元市。9月19日,广元市住房和城乡建设局等13部门联合印发了《广元市进一步优化住房政策支持措施》,其中称,政策实行期间,在利州区(含广元经开区)购买参与购房补贴活动项目的房源,按建筑面积给予购房补贴600元/平方米,单套最高补贴不超过9万元;符合政策的二孩、三孩家庭给予购房补贴800元/平方米,单套最高补贴不超过12万元。
而安居客数据显示,广元新房公示均价为 6365元/平方米。
吉林省长春市的“叠加优惠”力度也很大。吉林长春在9月开展秋季促销月,一次性付款购房可获1.5万元消费券,指定区域房源还可叠加开发商折扣,单套最高优惠达15万元。
房展会成为线下引流的重要载体。比如,重庆秋季房交会线上展会从9月1日持续至10月31日,整合50余家房企200余个项目;河南则计划在年底前举办不少于100场房展会;吉林省延吉市于9月20日至10月31日举办2025年秋季房交会,除企业自主推出的“购房立减”等福利外,政府对购买新建商品房的群众按照每平方米补贴500元、最高补贴5万元。
定点置业“礼包”:广东面向港澳、深圳吸引东北
精准对接购房需求,各地政府还创新性地推出定制化的“礼包”,面向特定置业群体,更具有针对性和号召力。
比如,深圳创新式地推出 “全国巡展” 模式,9月12日-9月15日先后在哈尔滨、沈阳、长春举办商品房推介会,吸引超万人咨询,登记意向客户376组,华润置地、中海等房企推出专属特价房,深铁置业更是以“购房送深圳旅游”吸引东北客群。
广东省中山市则希望吸引港澳购房群体置业。9月17日,中山市住房和城乡建设局发布开展2025年港澳市场全民营销活动及扩大2025年“新中山人安家中山”活动奖补范围的通知。凡成功推荐中国港澳居民在该市购买新建商品房的推荐人,可获得购房发票票面金额最高3%的现金奖励。“新中山人安家中山”活动则为符合条件的购房者提供了梯度奖补,最高可获购房发票票面金额2.5%的电子消费券补贴。
张大伟指出:“政策层面,中央已明确‘采取有力措施巩固止跌回稳态势’,预计四季度将有更多城市跟进,限购松绑,公积金政策、税费减免等支持力度可能进一步加大。”
“随着‘金九’政策效果的持续释放,叠加国庆假期促销旺季,‘银十’成交有望实现同比正增长,为房地产市场迈向高质量发展奠定基础。”张大伟预计。
部分省市优惠促销政策。新京报贝壳财经记者根据公开资料整理。
声明:本文由入驻焦点开放平台的作者撰写,除焦点官方账号外,观点仅代表作者本人,不代表焦点立场。


