较新!贵阳碧桂园·星荟、新城玺樾云璟两大项目交付备案公示齐发
搜狐焦点贵阳 2021-12-23 16:17:31
用手机看
扫描到手机,新闻随时看
扫一扫,用手机看文章
更加方便分享给朋友
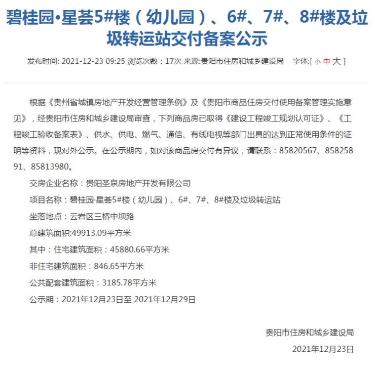
12月23日,从贵阳市住房和城乡建设局获悉,碧桂园·星荟5#楼(幼儿园)、6#、7#、8#楼及垃圾转运站交付备案公示、贵阳玺樾云璟项目A13、A14、S7号楼交付备案公示一同发布。
12月23日,从贵阳市住房和城乡建设局获悉,碧桂园·星荟5#楼(幼儿园)、6#、7#、8#楼及垃圾转运站交付备案公示、贵阳玺樾云璟项目A13、A14、S7号楼交付备案公示一同发布。
据悉,碧桂园·星荟项目位于云岩区三桥中坝路,总建筑面积49913.09平方米,其中住宅建筑面积45880.66平方米,非住宅建筑面积846.65平方米,公共配套建筑面积3185.78平方米,
本次交付为5#楼(幼儿园)、6#、7#、8#楼及垃圾转运站,交房企业为贵阳圣泉房地产开发有限公司。

据悉,贵阳玺樾云璟项目位北京西路,总建筑面积20960.88平方米,其中住宅建筑面积14062.45平方米,非住宅建筑面积6898.43平方米。
本次交付为A13、A14、S7号楼,交房企业为贵阳新城亿睿房地产开发有限公司。

原创新闻,转载请注明来源!
我要看房:近期看房活动,楼盘优惠信息通知我 已有10人报名
立即报名
我要看房:近期看房活动,楼盘优惠信息通知我 已有38人报名
立即报名
我要看房:近期看房活动,楼盘优惠信息通知我 已有46人报名
立即报名
声明:本文由入驻焦点开放平台的作者撰写,除焦点官方账号外,观点仅代表作者本人,不代表焦点立场。


