因亲属短线交易,年薪730万的建发股份总经理林茂被监管警示
扫描到手机,新闻随时看
扫一扫,用手机看文章
更加方便分享给朋友
来源:界面新闻
一纸监管公告将厦门国企建发股份总经理林茂推向公众台前。
近日,上海证券交易所发布了对厦门建发股份有限公司(600153.SH)时任总经理林茂予以监管警示的决定。
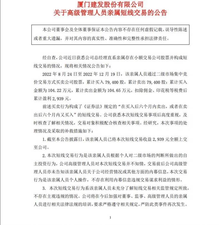
上述决定显示,今年4月21日,建发股份披露的《关于高级管理人员亲属短线交易的公告》称,林茂母亲于2022年8月24日至2022年12月19日期间多次买卖公司股票。其中,累计买入7.94万股,买入金额104.22万元;累计卖出7.94万股,卖出金额104.65万元。经公司核算,前述交易共盈利2939元,已全额上交至公司。
这一行为,即上市公司董事、监事、高级管理人员在6个月内买入公司股票又将其卖出的行为,构成短线交易。
鉴于此违规事实和情节,上海证券交易所上市公司管理一部作出监管措施决定,对厦门建发股份有限公司时任总经理林茂予以监管警示。
7月24日,建发股份相关人士告诉界面新闻,暂未接到相关情况告知,目前还没有可对外回应信息。
不过,在4月21日建发股份的公告中对于高级管理人员亲属短线交易有作出相关说明。“公司获悉本次短线交易事项后高度重视,及时核查了解相关情况,交易对象积极配合核查相关事项。”
经研究,建发股份决定对该次事项的处理情况及采取一系列补救措施。首先,截至公告披露日,该亲属人员已将本次短线交易收益2939元全额上交至公司。
根据《证券法(2019年修订)》第四十四条规定,上市公司、股票在国务院批准的其他全国性证券交易场所交易的公司持有百分之五以上股份的股东、董事、监事、高级管理人员,将其持有的该公司的股票或者其他具有股权性质的证券在买入后六个月内卖出,或者在卖出后六个月内又买入,由此所得收益归该公司所有,公司董事会应当收回其所得收益。
值得注意的是,规定中所称董事、监事、高级管理人员、自然人股东持有的股票或者其他具有股权性质的证券,包括其配偶、父母、子女持有的及利用他人账户持有的股票或者其他具有股权性质的证券。
建发股份表示,本次短线交易行为是该亲属人员根据个人对二级市场的判断所做出的自主投资行为,公司高级管理人员对本次短线交易并不知情,交易前后公司高级管理人员亦未告知该亲属人员关于公司经营情况或其他方面的内幕信息,本次交易行为是该亲属人员个人操作,不存在利用内幕信息违规交易谋求利益的情形。
除此之外,建发股份认为这次短线交易行为系该亲属人员未充分了解短线交易相关监管规定所致,不存在主观违规的情况。“公司将在今后加强对董事、监事、高级管理人员的亲属人员进行相关法律法规的培训,要求严格遵守相关规定。”
但事实上,建发股份总经理林茂母亲买入卖出公司股票的这五个月时间,刚好是建发股份股价波动较大的一段时间,期内公司股价最低值为8月22日的10.33元,峰值为11月30日的15.9元,波动幅度达53.92%。对于短线操作来说,正是窗口期。
而且有市场消息称,从去年下半年开始,公司内有不少进行股票买卖的建发股份高管、员工和亲属,比如建发股份总经理助理陈月华,期间买入31.7万股,又卖掉了28.8万股。
只是最终出现在建发股份公告中的只有林茂母亲。据建发股份2022年年报显示,林茂今年55岁,去年的税前年薪为730万元,为建发股份高管团队中年薪最高者。
作为当前房地产市场的黑马房企建发房产的控股公司,建发股份的一举一动都备受资本市场关注,也常常被上交所问询。
今年6月30日,建发股份收到了一则来自上交所的问询函。
问询函中要求建发股份结合日常营运需要、货币资金余额及使用安排、日常经营积累、资金缺口、资产负债率等情况,分析说明募集资金用于补流还贷的必要性及融资规模的合理性。
据了解,建发股份此次配股拟以配股股权登记日收市后的股份总数为基数,按照每10股不超过3.5股的比例向全体A股股东配售。此次配股预计募集资金不超过85亿元,扣除发行费用后拟用于公司供应链运营业务补充流动资金及偿还银行借款。
无论是短线交易的监管警示,还是85亿元配股融资的问询,豪气入主红星美凯龙、逆势斥资拿地的建发股份早已成为市场监督焦点,即便是拥有“爱拼才会赢”的闽系基因,严格守住商业底线才是首要之举。
声明:本文由入驻焦点开放平台的作者撰写,除焦点官方账号外,观点仅代表作者本人,不代表焦点立场。


