观山湖区今年重点实施“东拓西进”;贵阳商转公贴息贷款政策将收紧
扫描到手机,新闻随时看
扫一扫,用手机看文章
更加方便分享给朋友
来源:樾筑
本期楼市周报主要内容:
1、众恒观山云麓成为本周销冠
2、观山湖区今年重点实施“东拓西进”
3、贵阳商转公贴息贷款政策收紧并延续
4、南明区“顶豪”黑钻项目工抵房降价至万元档
5、中国电建地产将代建白云区新项目
6、贵阳市住宅“以旧换新”活动新增3个项目
7、花溪湖公园拟引入合作方
8、花溪区土地征收成片开发调整方案出炉
9、贵阳市“商转公”“部分松绑”
据贵州省房协统计数据,2026年2月20日至2026年2月26日,贵阳主城六区住宅网签金额榜单中:

众恒观山云麓成为周销冠,美的国宾府排名第二,东都云湖天境位居第三;
其后分别是洋浦頭号山、龙湖观萃、建发金融北城、黄埔国际、青云之上、美的璟悦风华和天一观山阅等项目。
本周贵阳楼市显然还处于春节例行疲软期,因此也就不做环比变化的分析了。
至于榜单上值得关注的项目,众恒观山云麓的主要卖点是纯T2板楼、超大赠送带入户花园的跃层,以及观山东相对不错的区位,当前售价10500-12500元/平米;
美的国宾府的主要卖点是花溪区优质生态环境,区域内相对高端的园区规划,以及贵阳独一份精装跃层的性价比,当前售价8500-10500元/平米;
洋浦頭号山的主要卖点的一环旁的核心区位,万象城商业和地铁资源加持,以及优质的新规跃层产品,当前售价11200-13000元/平米;
建发金融北城的主要卖点是稳定优质的交付品质,超大赠送的户型,以及相对优质的观白片区区位,当前售价约在8000-9000元/平米左右。
2026年2月25日,观山湖区政府官网公示了观山湖区2026年政府工作报告。
根据报告,2026年,观山湖区将聚焦“五大商圈”,加快世纪金源、云上方舟提升改造;
推动西南商贸城持续提质增效,打造文商旅综合消费街区;
加快建设以长岭南为核心的“五精”消费专区,建成融合试点2个,培育“小而美”“专而精”的特色店铺20个;
打造精致旅居村落2个以上,吸引旅居游客5万人以上;
发展首发经济、谷子经济、悦己经济、票根经济等新型消费,引进国内外优质品牌15家,培育本土知名品牌10家;
举办大型演艺活动40场以上,承办攀岩世界杯、乒超联赛等高水平赛事20场以上;
加快59个房地产项目建设;
实施扩大民间投资专项行动,民间投资占比提升至48%以上;
聚焦产业发展、城市建设、民生短板等领域,精准储备一批打基础、利长远、惠民生的好项目、大项目,全年争取上级资金25亿元以上;
持续完善园区生产、生活配套,建成公寓400套以上,打造非标商业街2条;
新引进培育品牌展会2个,举办(协办)数博会等大型展会活动15场次以上,会展总收入完成200亿元以上;
引进高层次及急需紧缺人才350人,博士人才库人才增长20%,全区人才总量突破20万人;
完成城镇开发边界内详细规划及15个“十五五”重点专项规划编制,全面启动基础设施、生态、民生等33个专项规划编制(修编);
重点实施“东拓西进”,推动建成区面积拓展至86.5平方公里;
东部围绕高铁经济集聚区,加快贵阳北站文商旅综合体等6个重点项目建设,进一步优化站区交通组织、完善配套设施,推动“核心区”打造初见成效;
西部立足百花湖生态康养区,加快推进金朱西路改造提升等项目建设,推动更多土地开发利用,落地一批避暑地产、生态康养等项目,促进城乡融合发展;
加快花鱼井、众磊片区城中村改造,新开工城中村、老旧小区改造项目各1个,新建改造城镇地下管网60公里;
推出改善性住房项目23个、避暑地产项目3个;
全面开展小区居住品质提升行动,下大力气整治小区物业、违建等突出问题,持续做好14个完整温馨社区建设;
围绕“一核两窗口三站四片区”重点区域,完成太平哨片区综合整治等城市品质提升项目57个,开展背街小巷、空中线缆专项整治,让城区环境更优美、更宜居;
推动交通管理AI智控信号全覆盖,道路拥堵指数逐年下降;
加快山边美景、湖边风貌建设,新建口袋公园4个,推进百花湖申报省级美丽幸福河湖;
打通城区绿道断点10公里,将城市地标、道旁公园和居民小区有机衔接;
加快智慧化校园建设,推动华东师范大学附属贵阳学校(西校区)建成开办,全年新增学位5000个以上,深化打造省级示范性幼儿园1所;
推动泰康·黔园之家一期建成投用,新建改造养老服务机构3家,新增养老床位700张,推进55个社区养老服务站标准化运营。
去年3月1日,贵阳市住房公积金管理中心正式推出“商转公”贷款贴息业务试行方案,试行期至2026年2月28日。
试行期满当日,贵阳市公积金中心再次发布《贵阳市住房公积金“商转公”贷款贴息方案(征求意见稿)》,对原试行方案进行全面修订并向公开征求意见;
此次修订围绕申请条件、贴息方式、额度标准、材料要求及贴息管理等多个方面作出调整。
此次政策修订首先对申请对象表述和核心申请条件作出调整。
申请对象从原试行方案的贵阳贵安住房公积金单位缴存职工,调整为贵阳市住房公积金单位缴存职工,同时申请条件大幅收紧并予以细化。
原试行方案仅要求申请人申请时公积金账户处于正常缴存状态且申请前6个月连续缴存,申请人及配偶无公积金贷款记录或有一次公积金贷款且已结清,申请时商业贷款未逾期即可;
而新的征求意见稿则增设了多项严格要求:
明确申请人及配偶在全国范围内从未使用过住房公积金贷款、在贵阳市公积金中心从未办理过“商转公”贷款,商业贷款需为纯商业按揭贷款且尚未结清,排除了住房公积金组合贷款、贴息贷款及非购房用途的房屋抵押贷款;
还要求商业贷款必须执行以LPR为定价基准的浮动利率,贷款银行为贵阳市住房公积金贷款承办银行且支持办理“商转公”贷款;
同时,申请时商业贷款需已正常还款1年(含)以上且申请前12个月(含)内无逾期记录,对商业贷款的类型、定价方式、放款银行及还款记录都提出了更具体的限定。
在贴息方式和贴息额度的规则设定上,新的征求意见稿也作出了明显调整,贴息方式的执行标准更为统一,贴息额度的房款比例限制则有所下调。
原试行方案根据贷款银行是否为中心受委托贷款银行分两种贴息方式,受托银行的逐月给予补贴,非受托银行的在贴息协议生效第13个月一次性给予补贴;
而新的征求意见稿因已限定贷款银行为贵阳市公积金贷款承办银行,取消了一次性补贴的方式,统一为中心根据申请人商业贷款每月还款情况,于次月补贴利息差。
贴息额度方面,两份方案均要求贴息额度不得超过本市公积金贷款可贷额度、最高额度及商业贷款剩余本金余额;
不过原试行方案规定贴息额度不得高于商业贷款所购住房总房款的80%,新的征求意见稿则将该比例下调至70%,还明确住房总价款按原合同价款与申请时银行系统自评价格较低者确定,让房款核算标准更具实操性。
贴息标准的计算基准有所调整,申请材料的要求也随政策修订出现增删,整体更贴合新的申请条件设定。
原试行方案的贴息标准为LPR减30个基点与公积金贷款利率之间的利率差,且对利率定价方式为基准利率或固定利率的商业贷款,以申请时人民银行公布的LPR为准计算;
新的征求意见稿则将贴息标准的计算基准调整为LPR减35个基点,同时因已要求商业贷款必须执行LPR浮动利率,直接以申请时该笔商业贷款实际执行的LPR为准计算,无需再对不同定价方式进行换算。
申请材料方面,新的征求意见稿新增了申请人人民银行个人征信系统查询授权书或《个人信用报告》(有效期1个月)的要求,同时因取消了非中心受委托贷款银行的申请渠道,不再要求提供借款合同原件及复印件、商业贷款余额清单等材料,也未提及委托他人办理所需的受托人有效身份证明、授权委托书等材料;
而多子女家庭需提供的亲子关系证明、配偶为贵州省资金管理中心缴存职工需提供的公积金缴存证明等补充材料要求则保持不变。
贴息管理的相关规则在新的征求意见稿中得到进一步细化和调整,新增了贴息周期的明确规定,对贴息期间的操作限制和违规处理也更为严格。
原试行方案仅规定贴息期不超过12个月,未明确贴息周期;
而新的征求意见稿则清晰划定贴息周期为12个月,周期满后中心可根据资金状况、流动性风险管理要求、利率变化等情况,调整贴息标准或终止贴息,并以公告形式告知申请人。
针对贴息期间的公积金贷款申请,原试行方案规定贴息期间视为已享受公积金贷款政策,中心不再受理申请人及配偶的公积金贷款申请,如有需求须先终止贴息;
新的征求意见稿则调整为贴息期间若申请人及配偶成功申请公积金贷款(含“商转公”贷款),贴息将自动终止。
在信息变更方面,原试行方案允许申请人办理商业贷款利率定价方式、贴息资金收款账户的信息变更;
新的征求意见稿则明确未经中心同意,申请人不得随意变更上述信息,若自行变更导致贴息失败,期间未补息金额中心不再另行贴息。
个人看下来的感受,本次商转公贴息贷新政在原试行方案基础上做了优化调整,总体呈现出现申请条件收紧、贴息规则细化、管理要求更严格的特点;
一方面延续了为缴存职工减负的政策初衷,另一方面也加强了对公积金流动性风险的管控。
2026年2月25日,据业内消息,南明区“顶豪”项目——由中国铁建打造的黑钻项目,目前已启动工抵房销售,部分房源降价至万元档。
据悉,本次黑钻项目放出的工抵房源由贝壳独家代理销售,其中建面150、170和190平方米的精装户型,售价区间为9600-10900元/平方米;
建面240和260平方米的毛坯户型,售价区间为10300-10800元/平方米。
值得关注的是,本次销售的所有工抵房源均为现房。
对于黑钻,关注贵阳楼市的朋友应该都不陌生,曾经以“顶豪”身份面市,“仅售4万一平”和“企业家很满意”的广告词还历历在目。
去年,不算“4万一平”的410大平层,黑钻的销售均价在1.5万元左右,其中150-190“小户型”销售均价在1.3-1.4万元左右,240、260大户型销售均价在1.7-1.8万元左右。
而在更早的时间点上,精装大户型的销售均价高达2.3-2.5万元左右。
这次黑钻的降价力度,可见一斑。
不过我个人认为,即便黑钻本次工抵房源售价退坡到了万元档,也并不一定就能卖得好。
一方面,市场巨变带来了需求巨变,虽然黑钻工抵房价格大幅下调,但大多房源总价仍在180万元以上,而180万元,则是去年数据体现出来的、流速偏低的深改区域了;
另一方面,黑钻在区位、配套和产品上的错配,让项目本身的溢价能力大幅下滑,尤其是近年来基础设施建设进度缓慢,不少规划难以落地,会让部分客户在降价后仍然感觉“不值”。
因此个人认为,黑钻工抵房价格仍有进一步下探的可能,尤其是门槛过高的大户型,仍需要进一步的刺激,才能更为顺利地去化。
那我们到底应该怎么来看待本次黑钻的工抵房降价呢?个人认为,这是在时代的裹挟下,中国铁建不得不做出的一次试水。
在强调价值回归理性的当下,黑钻即便园区做得再漂亮,外立面做得再高端,产品格局做得再大,也不得不面对错配的区位和配套条件。
如果本次工抵房销售情况尚可的话,中国铁建一定会投入更多低价房源。
另外值得关注的是,除了黑钻外,同样由中国铁建打造的国际城桃花源组团,也在2月26日启动了限时限量特惠活动,房源特惠均价5800元/平方米起。
2026年2月25日,据贵州省招投标公共服务平台公告,中电建产业投资有限公司以8%总费率(其中代建管理费费率1.8%,代销管理费费率6.2%),成为了高科雲蘭颂建设工程项目开发建设销售全过程管理服务第一中标候选人。
也就是说,中国电建地产旗下的专业代建平台,将负责代建白云区新项目高科雲蘭颂。
据悉,中电建产业投资有限公司是中国电建地产代建业务的专业平台,曾代建过成都国宾华曦府、佛山岭南华曦府、重庆西永泷悦长安等住宅项目。
据了解,高科雲蘭颂项目由贵阳高科科技置业发展有限公司负责建设,坐落于白云区艳山红镇,总占地面积约178亩,总建筑面积43.71万平方米,建设内容涵盖商品住宅、商业、小学、幼儿园等,规划停车位约2834个。
项目代建方服务期为1825日历天,服务范围包括项目前期设计、手续办理、工程建设、营销策划、商品房销售、物业案场服务等全过程管理工作。
此前中国电建地产品牌曾在贵阳市开发建设过观山湖一号、观府壹号、电建云岩赋等项目。
目前,该项目的具体区位和规划未知,后续有相关消息后,我会第一时间为大家做补充。
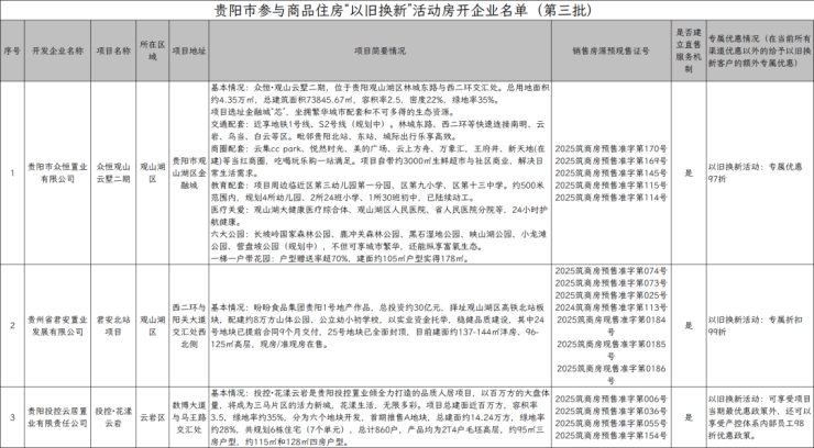
2026年2月28日,贵阳市住建局公示了第四批参与贵阳市商品住房“以旧换新”房地产开发企业及项目名单。
第四批名单共含3个项目位于白云区和观山湖区,分别为建发缦云、建发书香府和保利时代;
结合第一至第三批名单,目前贵阳市已有27个项目参与“以旧换新”活动。
另据官媒报道,截至目前,已有78人通过官方平台登记参与活动,其中“卖旧买新”群体占比超八成,成为活动主力。




日前,据贵州阳光产权交易所预披露信息,花溪湖项目拟为区域经营性资产引入合适的项目合作方,以进一步优化资产运营,提升公园休闲娱乐服务品质。

据悉,花溪湖项目位于花溪区核心地带,毗邻花溪区行政中心及花溪区迎宾馆,是花溪区最重要的城市核心及景观节点区域;
项目总占地面积达1295亩,总投资估算45.97亿元,由贵州林城溪湖生态文旅有限公司投资建设;
项目以“水利+”为核心发展理念,致力于建成以“综合型公园绿地、复合型开发利用、整合型运营管理”为核心的水文旅综合体。
本次合作标的为花溪湖公园区域经营性资产招商,具体范围包括对花溪湖公园水上观光游船及码头经济区、亲子互动乐园、露营基地、萌宠乐园、钓鱼基地、园区交通、日咖夜酒文创店、公园临建商业、CAAC培训基地等业态进行提质改造;
同时涵盖与本项目新增经营业态相关联的地下管网,包括电力系统、给排水系统的提质改造工作,此外还需对范围内的建筑物、构筑物、设施设备等进行维修维护,最终为市民和游客提供优质的公园休闲娱乐服务及专业的公园运营管理服务。
在合作模式上,本标的项目采取“租金+收益分成”两者取高的合作模式,场地使用费按照季度支付的标准进行收取。
据了解,花溪湖项目于2018年6月22日完成签约,同年9月15日正式开工建设;
项目分为一期、二期建设,其中一期原预计2023年底完工,二期原预计2025年完工;
项目整体由花溪湖(主体)项目、A地块项目和B地块项目三个子项目组成;
受市场经济下行、融资压力大等影响,项目曾一度暂缓施工,后经贵州省水利投资集团与花溪区政府多轮磋商,将项目优化拆分为公益部分和商业部分推进,并于2023年12月24日宣布全面复工,其中公益性公园部分预计2024年9月向市民开放;
2025年10月1日,花溪湖公园正式揭开面纱,向公众开放迎客。
2026年2月25日,贵阳市自然资源和规划局就《花溪区(中心城区)土地征收成片开发调整方案(2020-2025年)》和《花溪区(中心城区外)土地征收成片开发调整方案(2020-2025年)》公开征求意见。
根据方案,花溪区中心城区划定土地征收成片开发范围4个,土地成片开发范围总面积1679.5264公顷,成片开发区域总面积866.9905公顷;
其中包括久安片区、石板片区、清溪片区和孟关片区共四大片区,具体开发范围及开发区域示意图如下。


花溪区中心城区外划定土地征收成片开发范围4个,土地成片开发范围总面积1108.6974公顷,成片开发区域总面积564.1641公顷;
其中包括麦坪片区、燕楼片区、青岩片区和青黔高片区共四大片区,具体开发范围及开发区域示意图如下。


2026年2月24日,据贵阳市住房公积金管理中心公告,去年11月份征求意见的《贵阳市商业性个人住房贷款转住房公积金个人住房贷款实施办法》和《贵阳市住房公积金流动性风险管理办法》已于1月份正式实施,与此同时,贵阳市公积金也于2月份启动了流动性风险三级响应措施:
一、优先支持从未使用过公积金贷款的缴存职工家庭“商转公”贷款申请;
二、2026年“商转公”贷款规模为5亿元,并根据“商转公”贷款预约情况及我市住房公积金资金状况适时予以调整。
声明:本文由入驻焦点开放平台的作者撰写,除焦点官方账号外,观点仅代表作者本人,不代表焦点立场。


