上半年超20城放松住房限购限售,报告:未来核心城市政策有望适度调整
扫描到手机,新闻随时看
扫一扫,用手机看文章
更加方便分享给朋友
来源:澎湃新闻
今年上半年,房地产政策环境延续去年以来的宽松态势,特别是以限购、限售为代表的限制性政策也在不同城市进行松绑,据不完全统计,仅今年上半年就有超20城放松住房限购限售。今年4月以来,房地产市场降温,购房者置业观望情绪加重,随着市场调整压力的增加,业内普遍认为,未来核心一二线城市政策也有望适度调整。
上半年房地产市场整体表现先扬后抑
中指研究院于6月29日发布的《2023上半年中国房地产市场总结与下半年趋势展望》显示,今年上半年房地产市场整体表现先扬后抑,一季度在积压需求集中释放以及前期政策效果显现等因素带动下,市场活跃度提升,特别是2-3月,热点城市出现“小阳春”行情,但随着前期积压需求基本释放完毕,二季度,购房者置业情绪快速下滑,房地产政策力度不及预期,市场未能延续回暖态势。6月,5年期以上LPR下调了10BP,对市场情绪产生了一定积极效果,但对新房销售的实质性带动较为有限,全国房地产市场调整压力依然较大。
中指研究院数据显示,今年上半年重点100城新建商品住宅销售面积同比增长11%,其中一季度同比增长接近20%,二季度与去年同期基本持平,6月单月同比降幅超20%,市场下行压力加大。二手房方面,上半年重点城市成交规模大幅提升,其中一季度市场明显升温,进入4月,购房需求释放动能不足,二手房市场逐渐降温,多地二手房挂牌量处于高位,进一步影响了市场情绪,6月底成交规模同比转负。
从房价表现看,今年5月百城新房价格已转跌,二手房价格环比已连跌13个月,房价下跌压力加大。
中指研究院报告显示,当前多数城市限制性政策已取消,随着二季度市场持续转弱,下半年政策加力预期增强。
上半年超20城放松住房限购限售
据国是直通车报道,以限购、限贷、限售、限价为代表的行政性、限制性购房政策一度被视为各地楼市调控工具箱中的“杀手锏”。不过,随着中国房地产市场进入新阶段,业内普遍认为,中国房地产市场难再现过去的狂飙式发展。当下,多地楼市调整压力加大,面临市场信心恢复缓慢、交易活跃度走低等情况,限制性购房政策在因城施策时,适配度已有所下降。
以扬州为例,近日,扬州市住建局与多部门会商,明确自7月1日起,正式实施《关于促进市区房地产市场平稳健康发展的通知》,《通知》第1条提出:“在市区购买改善性住房的,不再执行限购政策,其原有住房不再执行限售政策。”
扬州市住建局房屋产权和交易管理中心相关负责人介绍,结合群众的多样化住房需求,该条政策旨在支持对住房有“以旧换新”“以小换大”等改善需求的家庭,一定程度上减轻其购房负担,进一步激发二手房市场活力。对于有住房改善性需求的客群,随着其在市区购入改善性住房,凭新签订的商品房购房合同,在持有原有房屋不动产权证书的基础上,可直接出售原房屋,不再执行原先网签三年限售规定。
58安居客研究院院长张波指出,扬州对限购和限售进行双解除,释放出在市场降温明显的城市,限购类政策的调整总体会加快落地,例如扬州5月商品住宅成交面积为13.5万平方米,环比下降24%,这也是其解除双限的原因所在。
据不完全统计,仅2023年上半年,就有14城放松限购、10城放松限售。
其中,限购政策放松的城市包括荥阳、济南、长沙、杭州、武汉、赣州、深圳、无锡、厦门、沈阳、郑州、合肥、宁德、南京等城市。限售政策放松的城市包括惠州、扬州、长沙、常州、深圳、徐州、厦门、郑州、青岛、福清等。
中指研究院指出,上半年各地政策仍保持宽松趋势,从政策调控节奏来看,一季度政策出台节奏相对稳定,但5月以来各地政策出台频次减少,部分二线城市政策优化力度增强。
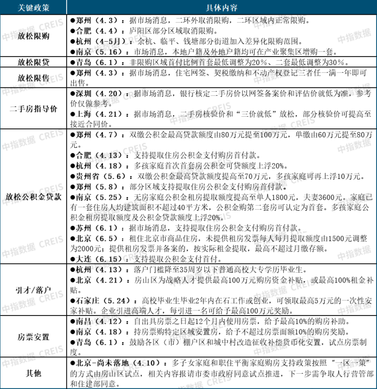
表:2023年二季度部分一二线城市 “因城施策”主要举措(来源:中指研究院)

根据中指监测,2023年上半年全国有超百省市(县)出台政策超300条,公积金支持政策、购房补贴是各地因城施策的主要手段,部分城市涉及优化限购政策、降低首付比例及房贷利率、优化预售资金监管等方面。同时,今年上半年,已有超40城首套房贷利率下限降至4%以下。
报告:核心一二线城市政策有望适度调整
从市场情况来看,中指研究院报告显示,2023年初,全国房地产市场以“小阳春”开局,一季度商品房销售面积同比降幅明显收窄,销售额同比实现正增长,特别是热点城市,在前期积压需求释放、政策效果显现以及自身周期性修复的带动下,市场活跃度明显提升。但4月以来,房地产市场恢复行情未能持续,购房者置业情绪快速下滑,1-5月,国家统计局数据显示,全国商品房销售面积同比下降0.9%,降幅较上月扩大,销售额同比增速收窄,开发投资额和新开工面积同比降幅均扩大,房地产供求两端均走弱。6月,高基数效应显现,全国房地产各指标同比大概率下降,房地产市场调整压力加大。
对于后市预判,中指研究院认为,随着二季度市场持续转弱,下半年政策加力预期增强。短期来看,预计需求端政策仍将降低购房门槛和购房成本放在首位,核心一二线城市政策有望适度纠偏,“一区一策”、结合生育政策等或是重要方向,如信贷方面优化“认房又认贷”、降低首付比例、降低房贷利率等,针对改善性住房需求的信贷政策有望加力。此外,优化限购范围、降低交易税费等也存在较大空间,“房票”安置或成为更多城市支持房地产市场发展的举措之一。企业端政策仍将侧重缓解房地产企业的资金压力、防控风险上,对房企的金融支持措施有望继续落地。另外,“保交楼”资金和配套举措也有望进一步跟进,稳定市场预期。
张波也提到,下半年,各地积极进行政策放松依然是主要方向,限购的解除在不同城市的效果将呈现分化,潜在购房人群的多少决定了限购放松后对市场推动作用大小,换言之,城市存在大量购房需求,但暂不具备购房资格的人群,在限购放松后作用就会体现明显,热点一二线城市大都具备这个特点,因此在放松的节奏上也会有所控制。同时,组合性放松也是一个方向,例如公积金层面的调整可能向一二线城市开展,同步结合多孩购房的支持性政策以及人才住房、改善性购房税费减免等。体现出因城施策的精准化会进一步提升,政策总体保持“边调边看”的方式,稳步推进市场回归稳定。
声明:本文由入驻焦点开放平台的作者撰写,除焦点官方账号外,观点仅代表作者本人,不代表焦点立场。


