房企造车局:自我救赎还是黄粱一梦?
扫描到手机,新闻随时看
扫一扫,用手机看文章
更加方便分享给朋友
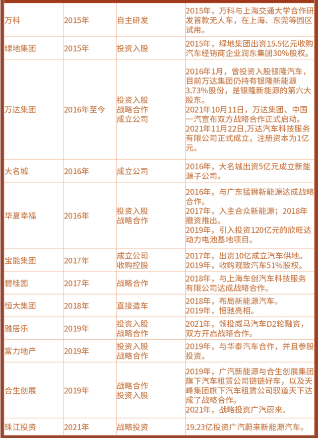
近日,雅居乐领投威马汽车加码新势力再次引发了“房企造车”的热议。前有恒大造车、万达牵手红旗,加上雅居乐入股威马,已经陆续有超过10家房企入局汽车领域。
在房企融资趋紧、房地产市场下行的当下,越来越多的房企在“钱紧”的情况下依然不惜重金入局造车,这背后的驱动力是什么?房企入局造车,收获几何?

直接造车还是财务投资者?
实际上,雅居乐早早就盯上了威马汽车。去年9月,雅居乐就已经出现在威马汽车100亿元D轮融资名单上,这轮融资由上汽集团、上海国资投资平台等联合领投,雅居乐也“悄然”出现在名单上。而在今年11月,雅居乐的动作更加高调,由悄然地参投者变成了领投方。
根据雅居乐近日发布的公告,其与威马汽车签订D轮优先股购买协议联合协议,以1.4亿美元的现金代价认购威马汽车已发行股份;另外,雅居乐通过签订期权协议,将雅居乐所持有的约7.94亿股力世纪作为交换股份从而获得威马汽车的股份,截至目前,雅居乐将一共拥有威马汽车4.58%股权。
与恒大等房企入局新能源汽车不同的是,雅居乐并非直接造车,不参与威马汽车日常的经营和管理,更强调的是股权层面的财务投资。也就是说,雅居乐在威马汽车D2轮融资中大举介入,意欲在威马汽车上市后分一杯羹。
此外,雅居乐和威马汽车还签署了战略合作协议,在品牌、销售与服务网络、充电设施布局、汽车金融、供应链金融、售后服务等方面进行深度合作。
在房地产行业调控政策加码、资金链趋紧之下,部分房企为何还热衷于布局汽车领域呢?对此,IPG中国首席经济学家柏文喜表示:“房企造车背后驱动力主要是需要在房地产主业之外寻找第二增长曲线,因为房企明显感觉到房地产天花板的趋近以及集中单一主业对于企业发展的风险问题。而汽车作为较大的工业行业,无论是从行业体量还是长期发展的角度都比较看好,而且从资金密集型的行业特征而言,与房地产有着天然的契合性,这也是众多房企纷纷造车的主要原因。”
另据克而瑞地产的梳理,目前房企入局新能源汽车领域的方式有三种。排名前列种是“整车生产与研发”为核心的企业,这类模式代表有恒大、宝能、华夏幸福,主要特点是业务广泛、涵盖新能源汽车全产业链的上下游业务,包括零部件制造、销售租赁、无人驾驶技术研发和共享出行等业务;第二种为重点关注新能源产业链,这类模式的代表有雅居乐;第三种为侧重于汽车产业园区,这类模式的代表是碧桂园的顺德新能源汽车小镇。
中途退场还是加码增持?
在房地产主业爆雷之后,曾经“最能卖房子”的恒大集团宣布在10年内实现由房地产业向新能源汽车产业的转型。如果恒大能脱胎换骨,彻底成为一家新能源汽车为主的公司,可谓实现“彻底转型”,成为排名前列从卖房实现到卖车转型的房企。但是,从目前恒大深陷债务泥潭、前途未卜的情况看,这一转型尚存在愿景之中。
而此前较早布局新能源汽车的华夏幸福、宝能集团,它们的“造车梦”也黯然收场。2017年,华夏幸福董事长王文学个人出资3.3亿元购买了合众新能源53.4%股份,成为合众新能源董事长,华夏幸福实际上也成为合众新能源较大股东。而正当王文学孵化的新能源汽车“哪吒”要横空出世的时候,2018年,华夏幸福的主业房地产销售不佳陷入资金危局,此后合众新能源法人也悄然变更,王文学轰轰烈烈的“造车梦”就这样破灭了。
宝能集团的“造车梦”也堪称宏大,自从2017年收购成立宝能汽车集团后,接着入主观致汽车。此后,宝能集团倒是借由造车基地的风口在各地拿下不少土地项目。据统计,宝能旗下造车基地及项目占地约9000亩。但是,随着宝能陷入资金链危机,观致汽车的前途也急转直下。
目前看来,房企直接造车的模式鲜有成功的案例,而且重金造车反而成为房企现金流的拖累。以恒大造车为例,据公开报道,恒大造车在今年3月就已经累计投入474亿元。
相比于直接造车的难度,越来越多房企选择曲线投资,绕道战略合作企图在新能源汽车的风口分一杯羹。柏文喜分析称:“从房企介入造车的两个路径来看,我认为财务投资比直接造车会更加安全和容易成功,因为汽车行业是一个技术密集和技术迭代很快的行业,而且汽车销售与卖房子完全不同,房企直接造车,加入一个完全陌生的领域面临的不可知因素和风险点太多,还不如采取合作造车的搭车模式,自己只充当一个财务投资者更加安全。”
对于后来的雅居乐来讲,即便是投资新能源汽车作为“幕后投资者”也依然是一个未知的局面。目前,房地产行业步入“寒冬”,雅居乐也面临着美元债到期的压力。在房地产主业面临生存压力的时候,雅居乐选择在威马汽车IPO前夜担当领投人,能否赌赢呢?
新京报记者 徐倩
编辑 武新 制图 寇德娜 校对 柳宝庆
来源:新京报
声明:本文由入驻焦点开放平台的作者撰写,除焦点官方账号外,观点仅代表作者本人,不代表焦点立场。


