多家房企进行重大组织架构调整:减少管理层级,集团直接向一线项目要业绩
扫描到手机,新闻随时看
扫一扫,用手机看文章
更加方便分享给朋友
来源:澎湃新闻
今年上半年以来,多家地产公司的人事与组织架构频繁调整。
澎湃新闻近日获悉,华润置地(01109.HK)将对管理架构进行重大调整,核心方向为弱化大区平台职能,强化总部与城市公司的直管模式。
具体来看,大区层面涉及住宅开发业务的投资、营销、设计、成本、工程、财务等核心职能将全部取消,其相关权限要么收归总部,要么下沉至城市公司。大区仅保留商业综合体开发、供应链、人力、党建、审计法务等职能——由于商业业务占比高且需要体系化运营,区域仍需承担其开发建设职能。
此外,目前华润置地已有20位城市总直接向总部汇报,大区角色转变为“运营督导”,由此将形成“强总部+强一线+弱大区”的管理模式。
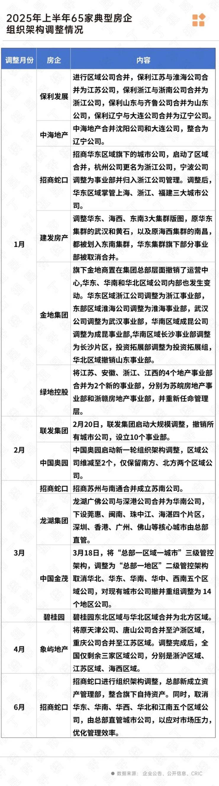
另外,招商蛇口(001979.SZ)和中国金茂(00817.HK)都从三级管理体系转变为两级架构,联发集团也全面撤销所有城市公司重新设立10家事业部。
6月25日,招商蛇口公告称,在开发业务层面,公司减少管理层级,取消华东区域、华南区域、华西区域、华北区域和江南区域五个区域公司,由公司总部直接管理下属城市公司。
事实上,招商蛇口在2024年已将原有的七大区域公司进行收缩。招商蛇口原本有七大区域公司,分别为华北区域、华东区域、江南区域、华中区域、西南区域、华南区域和深圳区域,调整后,招商蛇口形成了华东区域、华南区域、华北区域、江南区域以及华西区域的五大区域。
而中国金茂的调整比招商蛇口更早一点。
今年3月,中国金茂也直接取消大区层级,将“总部—区域—城市”三级管控架构调整为“总部—地区”二级管控架构,取消华北、华东、华南、华中、西南五个区域公司,并对现有近20个城市公司进行裁撤重组,变为14个城市公司与6个事业部/片区。
再早些时候,今年1月份保利发展对区域公司进行了合并。保利江苏与淮海公司合并为江苏公司,保利浙江与浙南公司合并为浙江公司,保利山东与齐鲁公司合并为山东公司,保利辽宁与大连公司合并为辽宁公司。
据克而瑞研究中心发布的报告显示,克而瑞监测的65家重点房企情况来看,2025年上半年包括保利发展、中海地产、招商蛇口等在内的头部房企纷纷着手进行重大组织架构调整。
为应对市场下行压力,头部房企正通过“换血”与资源重组,寻求降本增效与战略转型的新路径。
报告认为,从各大房企上半年组织架构调整来看,如果前期调整属于区域架构简单的合并整合,那么本轮调整可谓是“大刀阔斧”。
有房企人士对澎湃新闻表示,以前行情好的时候,项目多,区域分散,用三级架构能更好的管理各地项目,但现在大环境不一样了,事实上已经不需要多架构来管理,三级架构反而会导致效率低,决策慢,人员职能重复,企业也需要降本增效,优化资源配置。
从业务发展层面来看,销售和利润压力、投资聚焦,都成为房企组织变革的深层动因。通过集团总部扁平化对接一线,有效缩短管理半径与决策链条,有助于企业在市场分化加剧的新周期中,精准把握城市发展机遇,持续巩固竞争优势。
一个明显的趋势是,集团直接对城市公司负责、向一线项目要业绩,已成为当下各大房企组织架构调整的重要方向。
克而瑞在报告中表示,典型房企正通过调整组织架构扁平化,来应对市场挑战、提升管理效率,在缓解流动性压力的同时,向管理要效益。尤其是二季度以来组织架构的调整从区域的合并整合过渡至集团层面从三级到二级管控架构的调整,随之而来的是一系列人事调整,行业变革再提速。
不过,房企组织架构调整的同时,面临一系列的附带问题,比如管理层的调整与变动,或面临其管理团队人员的连带变动、人才流失,同时也面临组织架构调整过渡期带来的挑战,比如调整后总部和区域内部人员的统筹协调和衔接等几大问题。
声明:本文由入驻焦点开放平台的作者撰写,除焦点官方账号外,观点仅代表作者本人,不代表焦点立场。


